Details
Model :
- AH800 Series
Features :
- Maximum Stroke :800 mm
- Maximum Speed : 3333 mm/s
- Gearbox Number : 120 mm
- Linear Guide : 28X26-2
- Gear Specification : 3 M
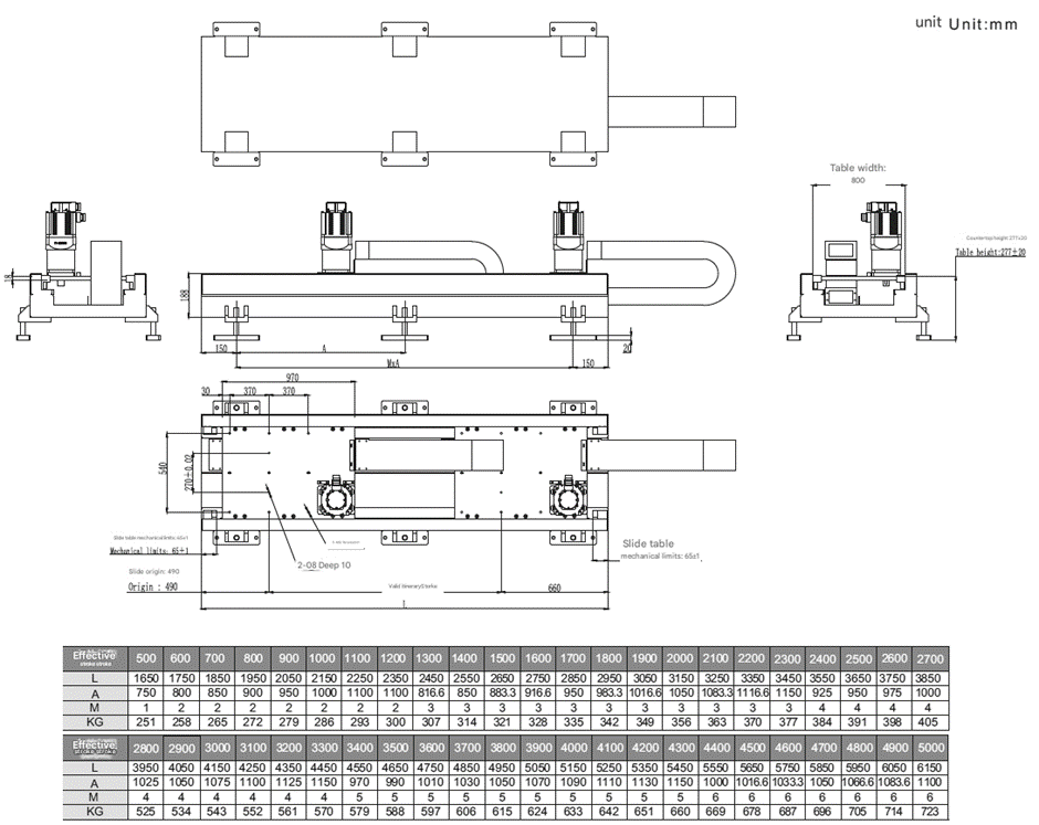
Dimension :
- Motor Upper Left - U
.png)
Sensor layout :
.png)
Specifications :
| Capabilities | Repeatability (mm) | ±0.1 | |
| Gear Lead (mm) | 200 mm | ||
| Upper pulla load (kg) | 1000 | ||
| Stroke Pitch (mm) | Unlimited length / Interval 100 | ||
| Parts | Gearbox Number (mm) | 120 | |
| Gear Specification (M) | 3M | ||
| High Rigidity Linear Guide (mm) | 28X26 | ||
| Home Sensor | Outside | EE-SX674 (NPN) | |
View more about Universal Linear Manipulator AH800 Series on main site
